本网站支持IPv6
当前位置:
首页 > 长者专版 > 公示公告

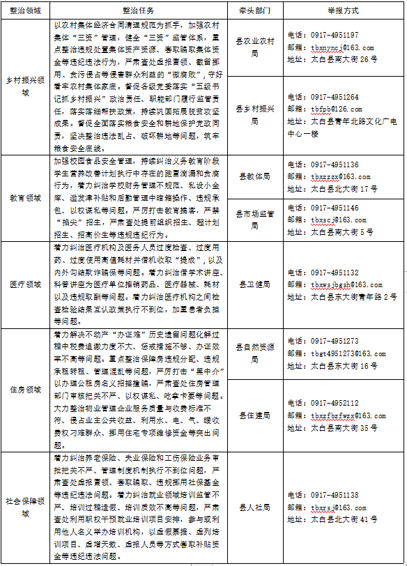
太白县群众身边腐败和作风问题专项整治监督举报方式

来源:县纪委监委 发布时间:2024-04-09 09:21

为深入开展群众身边腐败和作风问题专项整治,方便群众参与监督和反映问题,现将2024年全县专项整治内容和监督举报方式公布如下:


上述5个整治领域中涉及党员领导干部和监察对象违纪违法问题的,可向县纪委监委举报。来电举报:0917-4951490;网上举报:http://shaanxi.12388.gov.cn/baoji/taibaixian/;来信来访举报:太白县东大街12号县纪委监委信访室(邮编:721600)。